千卦算命网
弘扬传统文化,破除封建迷信
倡导科学理念,促进社会和谐

飞星紫微斗数全书顾祥弘_飞星紫微斗数在线排盘

时间 : 2025-03-29   | 最后更新:2025-10-18 作者:千卦算命网



飞星紫微斗数的魅力

飞星紫微斗数,作为传统命理学中的一颗璀璨明珠,自古以来便以其深邃的智慧和精准的预测能力吸引着无数爱好者,顾祥弘先生,作为这一领域的权威,他的著作飞星紫微斗数全书不仅是对这一古老学问的传承,更是对其现代应用的深刻诠释。

飞星紫微斗数全书顾祥弘_飞星紫微斗数在线排盘

顾祥弘的学术贡献

顾祥弘先生,一位在紫微斗数领域深耕多年的学者,他的飞星紫微斗数全书堪称这一领域的经典之作,书中,顾先生不仅详细解读了紫微斗数的基本原理,还结合现代社会的实际情况,提出了许多独到的见解,他的研究不仅限于理论层面,更注重实践应用,使得紫微斗数这一古老学问在现代社会中焕发出新的生机。

飞星紫微斗数的核心概念

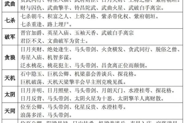
飞星紫微斗数的核心在于“飞星”与“紫微”的结合,飞星,指的是天盘中的星曜运行,紫微是命盘中的主星,顾祥弘先生在书中详细阐述了这两者之间的关系,以及它们共同作用于个人的命运,他通过大量的案例分析,展示了飞星紫微斗数在预测个人运势、事业、婚姻等方面的精准性。

飞星紫微斗数的现代应用

在现代社会,飞星紫微斗数不仅仅是一种命理预测工具,更是一种生活指导,顾祥弘先生在书中强调了紫微斗数在现代生活中的应用价值,通过分析个人的命盘,可以帮助人们更好地了解自己的性格特点,从在职业选择、人际关系处理等方面做出更明智的决策,紫微斗数还可以用于家庭和谐、健康管理等方面,为现代人提供全方位的指导。

顾祥弘的独特见解

顾祥弘先生在飞星紫微斗数全书中提出了许多独特的见解,他认为紫微斗数不仅仅是一种预测工具,更是一种哲学思考,通过对命盘的分析,人们可以更深入地理解运行的规律,从在人生的道路上走得更加稳健,顾先生还强调了紫微斗数的教育意义,认为它可以帮助人们培养正确的价值观和人生观。

飞星紫微斗数的未来

随着科技的发展,飞星紫微斗数也在不断进化,顾祥弘先生在书中了紫微斗数的未来发展方向,他认为,随着大数据和人工智能技术的应用,紫微斗数的预测精度将进一步提高,紫微斗数也将更加普及,成为更多人生活中的一部分,顾先生呼吁更多的学者和爱好者加入到紫微斗数的研究中来,共同推动这一古老学问的现代化进程。

顾祥弘先生的飞星紫微斗数全书不仅是一部学术著作,更是一部生活指南,通过深入浅出的讲解和丰富的案例分析,顾先生将紫微斗数的智慧带给了现代人,无论是对于紫微斗数的初学者,还是对于这一领域的研究者,这本书都是一部不可多得的宝典,在未来的日子里,飞星紫微斗数将继续以其独特的魅力,影响着更多人的生活。

飞星紫微斗数全书顾祥弘_飞星紫微斗数在线排盘

上篇夫妻宫化禄入财帛宫_夫妻宫化禄入财帛宫财运与婚姻的双重提升解析 夫妻宫化忌入财帛宫 夫妻宫化忌入财帛宫如何理解下篇

最新文章

2025年10月
18
农历 八月廿七
乙巳年【蛇年】
丙戌月 庚申日

最新更新

6月份出生的女孩子起名,优美动听的虎宝宝名字姓名

2019年5月1号出生的男宝宝五行缺木要如何起名字姓名

2019猪年出生的宝宝起名宜用字有哪些姓名

2020年农历二月初三出生的好听的男宝宝名字精选!姓名

2019年12月1号出生的女孩怎么起名字,五行属什么姓名

2019猪年小寒出生女孩起什么小名好听姓名

2019年5月22号凌晨出生的女孩起什么名字好姓名

2019年11月5号寅时出生的男孩怎么起名字,五行属什么姓名

2019年六月十六出生的男孩如何起名字,五行属什么姓名

民间算命

指纹算命

手相查询

痣相图解

生男生女

眼皮跳测吉凶

喷嚏预测

配对
配对
配对
配对
查询
生日密码